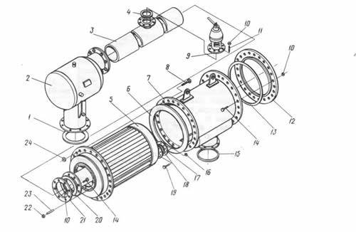
Холодильник проміжний і вологомашаровіддільник 2ВМ10-63/9, 4ВМ10-120/9

| Номер позиції | Позначення | Найменування | Кількість | Кількість на компресор | |
|---|---|---|---|---|---|
| 2ВМ10-63/9 | 4ВМ10-120/9 | ||||
| 1 | Прокладка Б 250-6,4 ГОСТ 15180-70 | 1 | 1 | 2 | |
| 2 | 288-27 | Вологомасловіддільник | 1 | 1 | 2 |
| 3 | 288-28 | Труба сполучна | 1 | 1 | 2 |
| 4 | Прокладка А 100-0,6 ГОСТ 15180-70 | 1 | 1 | 2 | |
| 5 | 288-29-2 | Елемент теплообмінний | 1 | 1 | 2 |
| 6 | 288-29-0-2 | Прокладка | 1 | 1 | 2 |
| 7 | 288-29-1 | Корпус | 1 | 1 | 2 |
| 8 | СТП 0503-5-72 | Болт М 24х70.55.05 | 24 | 24 | 48 |
| 9 | Н 397-1 | Клапан запобіжний Dy100 Py1,6 (16) | 1 | 1 | 2 |
| 10 | СТП 0503-10-72 | Гайка М 16.6.05 | 40 | 40 | 80 |
| 11 | СТП 0584-137-80 | Шпилька М16-8gx55.66.05 | 8 | 8 | 16 |
| 12 | 288-29-0-1 | Фланець натискний | 1 | 1 | 2 |
| 13 | 288-29-0-3 | Кільце | 1 | 1 | 2 |
| 14 | СТП 0503-5-72 | Болт М16х65.66.05 | 32 | 32 | 64 |
| 15 | Прокладка А 300-0,6 Гост 15180-70 | 1 | 1 | 2 | |
| 16 | Стп 0503-10-72 | Гайка М12.6.05 | 8 | 8 | 16 |
| 17 | Н 73-50 | Фланець Dy2 Py6 | 2 | 2 | 4 |
| 18 | Y 401-0-9-17 | Прокладка діаметр 88х2 | 2 | 2 | 4 |
| 19 | СТП 0503-5-72 | Болт М12х50.66.05 | 8 | 8 | 16 |
| 20 | Н 401-0-9-17 | Прокладка діаметр 258х2 | 1 | 1 | 2 |
| 21 | Н 73-12 | Фланець Dy200 Py6 | 1 | 1 | 2 |
| 22 | СТП 0503-10-72 | Гайка М 20.6.05 | 24 | 24 | 48 |
| 23 | СТП 0584-138-80 | Шпилька М20-8gxх110.66.05 | 24 | 24 | 48 |
| 24 | СТП 0503-10-72 | Гайка М24.6.05 | 24 | 24 | 48 |
Інформація для замовлення
- Ціна: Ціну уточнюйте

